2026考研一对一
圣才VIP会员,电子书题库视频免费看

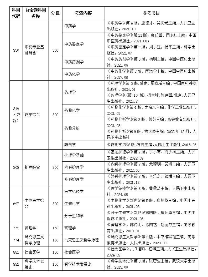
广州中医药大学2026年硕士研究生全国统考自命题考试科目参考书目

扫码手机阅读
用圣才电子书APP或微信扫一扫,在手机上阅读本文,也可分享给你的朋友。
评论(0

广州中医药大学2026年硕士研究生全国统考自命题考试科目参考书目



11.jpg


  来源:http://yjsy.gzucm.edu.cn/info/1004/16996.htm

  免责声明:本文内容仅供个人研究、交流学习使用,不涉及商业盈利目的。如涉及版权等问题,请通知本站客服(电话:400-900-8858,QQ:4009008858),本站将立即更改或删除。

  (责任编辑:X15)


小编工资已与此挂钩!一一分钱!求打赏↓ ↓ ↓

如果你喜欢本文章,请赐赏:

已赐赏的人